3月14日,为助力考研学子精准把握复试要领、科学规划调剂策略,厚生国际教育学院举办了“复试逐梦绽芳华,调剂寻光启新篇”考研复试及调剂专题指导会。本次活动通过腾讯会议,为即将迎来考研和复试的同学们搭建了指导平台,辅导员肖云鹏、2024届校友魏召彬与2021级考研上线和2022级有意深造的同学们参加了此次指导会。
优秀毕业生魏召彬以“过来人”视角开启云端对话。他从自身考研上岸的经历出发,指出相较于侧重知识储备的初试,复试更注重学术敏感度、创新思维与临场应变能力,特别强调了着装礼仪与逻辑表达的重要性。围绕备考策略,他提出三个攻坚方向:专业素养需构建“教材核心理论+学科前沿动态”双轨知识体系;政治考核要建立“时政专题库+权威论述”;面试环节则应打造“英文亮点呈现+高频问题应答预案”的立体化展示方案。

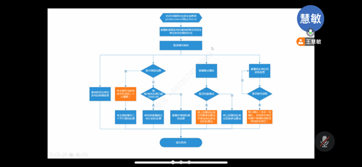
肖云鹏以“调剂博弈论”为主题展开深度解析。他提出,考研调剂是二次择校的重要机遇,考生需构建多维信息网络。首先精准识别三类调剂人群(一志愿失利/未达线/高分低报),通过研招网、院校官网、学术社群建立动态数据库,重点标注近三年调剂分数线、复试书目及“黑名单”院校特征。在调剂系统开放后实施“冲-稳-保”梯度填报策略,同时警惕36小时志愿锁定期风险。最后,他认为复试准备需聚焦学术素养展示,突出科研工具应用、文献管理能力的学术型简历,针对挂科、竞赛空白等短板提前设计“问题转化话术”,以提高复试的成功率。

本次指导交流会覆盖复试全流程,解答了简历优化、英语准备、调剂策略等实际问题。学院后续将开展模拟面试等活动,持续为考研学子提供支持,助力2025届毕业生顺利升学。